


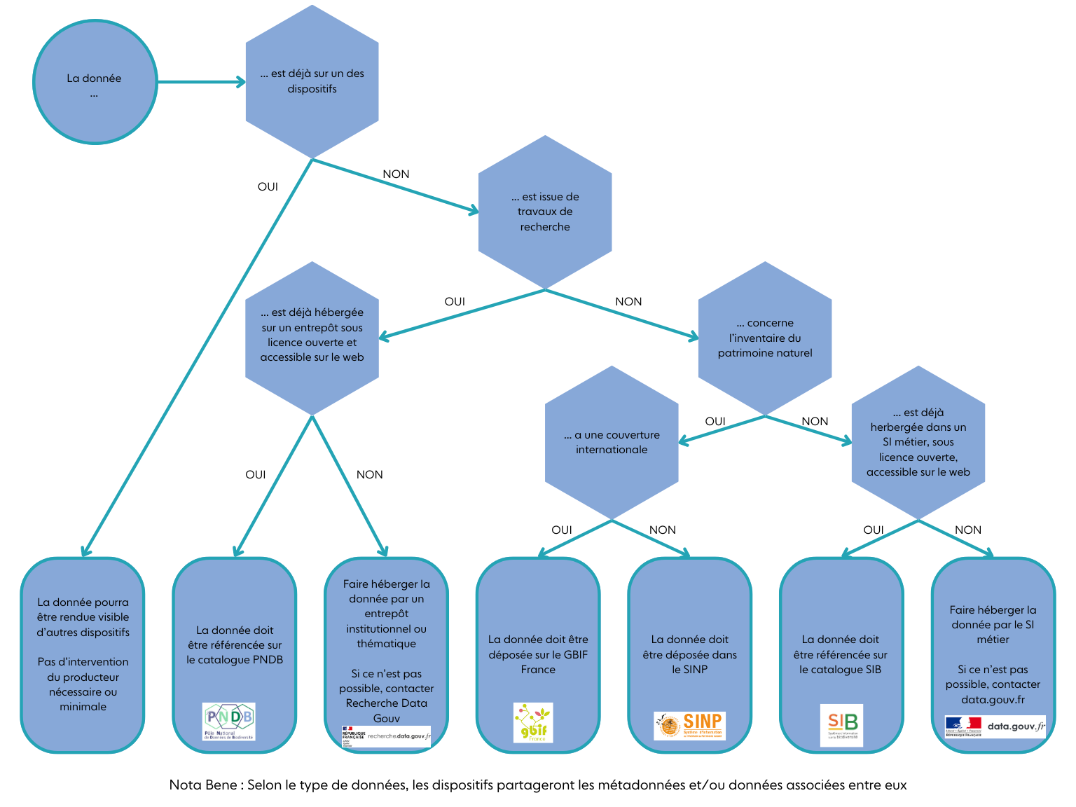
Sharing data and metadata from research activities requires making them available in repositories.
It is recommended to prioritize deposits in trusted thematic repositories (eg. InDoRES, SEANOE, …), or failing that in institutional repositories (eg. Data SUD, CIRAD Dataverse, …), or failing that, in generic repositories such as the Recherche Data Gouv repository. Resources exist for choosing the adapted and recommended data repository.
| Repositories names | Supporting by | thematic, institutional, generic | disciplinary fields | Accepted data (keywords) | embargo | Persistent identifier | Volume limit |
|---|---|---|---|---|---|---|---|
| InDoRES | CNRS-Ecology, MNHN | thematic ( and institutional) | Ecology, Environment, Bio-archaeology | Environmental, ecological and geographical data | yes | DOI | 2 GB per data set but planned to increase to 4 / 5 |
| EaSy Data | Data Terra, BRGM | thematic | Earth and Environmental Sciences | Long tail data from the earth system and environment (example: project issues) | yes (2 years max.) | DOI | 5 GB per file, 100 GB per deposit. Possibility to make the request if larger volume |
| SEANOE | Ifremer | thematic (and institutional) | Oceanography | Georeferenced marine data | yes (2 years max.) | DOI | 100 GB |
| Data SUD | IRD | institutional | all fields covered by IRD agents | ??? | ??? | DOI | ??? |
| GBIF | the international GBIF community | thematic | Life sciences, Biodiversity, Animal biology, Plant biology, Ecology, Environment; Ecosystems | Taxa, occurrence data, sampling data, all standardized according to Darwin core or ABCD standards. | yes | DOI | no |
| Recherche Data Gouv | Recherche Data Gouv | generic | all fields | all | yes | DOI | ??? |



